
One Evening at the Reform Club: AKA the Kitchen Table
It started innocently enough with a simple question. Is it possible for me to write code effectively while tent-camping for weeks at a time out of an SUV with limited or no outside support? No RV, no fifth-wheel pulled by a full-sized pickup, no electrical hookups, and no traditional housing for extended periods. In other words, could I actually contribute to a Sparkbox development effort and still find it rewarding for me, valuable for my company and their clients, and sustainable for my family? If so, what does that look like? What solutions are available to pull this off given that money, electricity, and access to the internet are very real constraints?
To understand the genesis of this idea it takes a small bit of explanation to those who do not know me or my family. We are a homeschooling family with an insatiable thirst for knowledge. Experiential education aligns perfectly with our core philosophies. We learn by doing. “Run and find out,” as Kipling writes in “Rikki-Tikki-Tavi.” The natural world is tightly woven into our identities; this challenge was to further explore what equilibrium of our life’s pursuits looks like. We chose an exploration of the Colorado Plateau for two primary reasons. First, the high desert environment is in stark contrast to our Miami Valley home nestled in the vast and lush Eastern Deciduous Forest ecosystem. Second, we were familiar enough with the region that we were able to lessen the variables for the experiment but still have enough of the unknown to make for an excellent adventure.
How fantastic that Sparkbox affords me a place to conduct these experiments! An undertaking like this is not an informal affair. There are numerous facets to the professional and personal constraints so that all parties realize value from the endeavor (success or failure; usually both if you’re doing it right).
The trip’s planning had commenced approximately a year earlier and when first hearing about my plans Rob and Ben were genuinely excited and supportive of my planned expedition. I was brutally honest sharing what things I had learned during my experiments during the past year (working reduced hours, network outages, effects from weather, etc.). Being very new to Sparkbox at the time, I walked away from that first meeting feeling encouraged that Sparkbox was a place that invested in its people and supported opportunities that allow employees to do their best work.
In this post I will share highlights of my family’s trip, my vetted solutions for working on the trip, and lessons learned once our expedition was underway. My goal for this article is to provide a valuable jumping off point for building your own off-the-grid system to allow you to work in environments you may not have thought of as possible or even practical.
Wayfarers All!
“No, no! The adventures first, explanations take such a dreadful time.” – Lewis Carroll, “Alice’s Adventures in Wonderland & Through the Looking-Glass”
A block of four contiguous months seemed like a decent enough time to experiment with and explore a technomadic lifestyle. Our travels at the most basic were two months of continuous tent-camping book-ended with a traditional home away from home—what we called advanced base camp (ABC). The first ABC in Fort Collins, Colo., served to visit friends in the area, make final tweaks and upgrades to our truck, and finalize preparations at a place closer to the beginning of our adventure. Our end ABC in Durango, Colo., was to relax, reflect on our adventure, and enjoy being together before jumping back into the fray of our normal lives. Here were our camping spots during the two-month middle of the trip:

Steamboat Lake State Park, Colo.

Summiting 10,774′ Hahn’s Peak and observing the Big Red wildfire from the retired fire tower on its summit was a great experience. The final ridge climb up the talus to the summit is very exposed. Once coming to grips with the airy openness, my daughter remarked that she now knew what it must feel like to be an eagle soaring over the mountains.
Lessons Learned
Keep a tight ship. Mice and raccoons can do serious damage if they gain access to your vehicle. One night I unknowingly left up the back hatch—a rookie mistake. Raccoons relieved us of our marshmallow stash and devoured a couple bagels while relaxing in my daughter’s car seat. On another night, a mouse gained access to the interior via the truck’s firewall. The next morning I opened the driver’s side door to find a mound of insulation on the floorboard.
Our camp’s aspect to Sol’s graceful arch was ideal. I had no problem keeping our batteries topped up.
Flaming Gorge National Rec Area, Utah

We closed down Mustang Ridge with a handful of campers as summer prepared to give way to fall. It was interesting to experience life out of sync with the majority of other campers. For example, our entire work week would be in quiet solitude. During the weekends, a traditional time to relax, we would be descended upon by the masses wanting to get away.
Lessons Learned
When the sun is out, have a photovoltaic taking advantage of it, otherwise, you are literally burning daylight. Between the wildfires in the Cascades and the Rockies, rain, and a slightly more challenging campsite orientation, keeping our reserves topped off was a real challenge.
Dead Horse Point State Park, Utah

We enjoyed hosting our friends from Fort Collins at our campsite for a few days. It was so fun meeting up with them in the field. The kids had a blast exploring the desert together.
Lessons Learned
Sand-laden 50 mph winds forced me to work from inside the truck for a few days. Our three-season tent was not fit to keep out the whirling sand; it got everywhere! On a good note, my cellular signal booster paid for itself many times over. Our camp was at a challenging orientation to the nearest tower. Without the booster I would have been scrambling for a position outside of camp or, worst case, commuting into Moab, Utah to work during our two-week stay.
Needles District, Canyonlands National Park, Utah

Solitude! We enjoyed unobstructed views of the most majestic harvest moon that I have ever witnessed. We were agog. Due to the extreme remoteness of this destination I coordinated with work to take vacation during this time. Of interesting note, I was able to eek out a 4G connection by climbing the slickrock behind our camp and setting up my cellular signal booster. It wasn’t reliable enough to have worked from, so being conservative with network access paid off.
Lessons Learned
Slow down. It will all be over way too fast and you risk missing the very best parts. Learn to see the Universe even in the smallest things.
Zion National Park, Utah

This was the least remote of our campsites. Springdale, Utah is just across the Virgin River from the National Park campground.
I really enjoyed our chance personal meeting with Bruce Claypool and him taking such an interest in my daughters by showing them his photographic equipment and sharing his excitement of his experience exploring the Pando. It is one of the oldest living organisms in the world. I think it’s great that my kids meet other grownups, not just their parents, still having fun exploring the natural world and being equally excited about its conservation.
Another highlight was meeting up with our good friend (and nextdoor neighbor) for a few days and exploring Bryce Canyon and Zion National Parks together. The girls thinks she’s a rockstar. Who am I kidding, she is.
Lessons Learned
People are loving National Parks to death. The park service is struggling to keep a balance and it is not going to be easy.
Connectivity was excellent on several networks, and I was glad to have multiple networks available during time of traffic congestion on the towers. Switching between providers helped keep down my latency.
I did experience some equipment failure for the first time. My folding 20W photovoltaic suffered internal breakage. Redundancy helped me stay powered up but the loss of a charging station, considering our already challenging solar aspect, caused me to retreat into town (on foot) for a couple of days.
Breathing Life into the Vision: How You Can Do This Too
“All men dream, but not equally. Those who dream by night in the dusty recesses of their minds, wake in the day to find that it was vanity; but the dreamers of the day are dangerous men, for they may act on their dreams with open eyes, to make them possible.” – T.E. Lawrence, “Seven Pillars of Wisdom”
Manage Expectations Through a Working Agreement
I am not a freelance developer. Therefore, I cannot just make up my own remote policy. There are constraints I need to work within that are simply part of Sparkbox’s culture. For the sake of brevity, I’ll assume that your employer already has a remote work policy in place if you are considering a similar trip. It probably allows for extended remoting but, if not, do not despair. Successfully completing an extended weekend or week-long trip will score you tons of experience just the same.
Before even engaging my employer in a discussion about my technomadic desires, I poured over what relevant information there was in our employee manual, looking for stumbling blocks. By doing my homework, it really showed my boss that I was committed to working within the rules.
Realize that requesting this sort of remote work is, most likely, a big ask of your employer and team. Be empathetic to their needs and start this discussion as early as possible. In my instance, it was about a year to the day that I wanted to begin the expedition.
I scheduled regular meetings to discuss the working agreement document after receiving the initial go-ahead to spike a solution. That really gave my boss and me something concrete to hash over. At the end of each meeting, I had action items for both sides to keep the ball rolling. I alone was responsible for keeping them engaged and so the iterations were rapid (no different than how we deliver software).

In the end, I had a document that we both had a hand in evolving. I think of the document as I would a service level agreement (SLA) with a vendor. It included:
Dates I was to be fully remote and what environment I would be operating in for various windows within those dates
Special considerations based on that environment
Expected hours per workday
Definitions for traditional, frontcountry and backcountry remote sections of our trip
Availability of tools per environment. For example, unlimited bandwidth in traditional remote vs. limited bandwidth in the frontcountry
Expectations for remediation of failed equipment
How soon would my team hear from me in the likely event of failed network connection
How soon would I be back online due to equipment failure of my own (laptop, hotspot, etc.)
This SLA document may be the key to your continued freedom on the road. It is not the paper that has the power. It is the conversations you have and the professionalism it represents that will save your bacon when the compost hits the fan. You do not want to get called back in from your trip due to a lack of honesty during the strategic planning phases. Lay it all out there and be brutally honest.

As a stretch goal, and one that I did not accomplish, try doing a post-mortem before the trip is even under way. That thought experiment can be very valuable. In the same vein, one could also conduct a Failure Mode Effects Analysis (FMEA) during the planning stages. My wife Nikki and I did conduct an informal FMEA and we discovered a couple high-priority things that needed a mitigation plan. The great thing about the FMEA is that during the analysis you uncover your most probable failures, prioritize them, and have thought about their mitigation. These are great tools to add to a software project manager’s toolkit, too.
A Draft of My Working Agreement
Equipment
Having Fun While Camping

There are many ways in which folks enjoy the outdoors. If, however, you are still in the romantic dream state of living off the land and becoming one with nature then I would encourage you to explore, in very practical terms, what that means to you. Once you’ve built up your camping experience to the level you want to pursue then good on ya!
Camping equipment and quality is all over the map. I advocate taking an agile approach by not buying gear until you need it. Another option for exploring your equipment requirements is to rent certain pieces of gear from your local outdoor shop or rec center if that service is available. Finally, as is the case with most equipment, you get what you pay for. More often than not that really expensive stove is actually the cheapest one in the store when you consider how many years of service it will effectively provide.
Create a Comfortable Work Environment

Create a portable, reliable, and comfortable workstation that closely resembles how you work at home and in your shop. I started by just sitting in a camp chair in my backyard one weekend with a laptop in my lap. Would this work for the long haul? Um, no. Not unless I wanted to audition for the role of Quasimodo in my spare time.
Considering what materials I already owned, I opted to employ my rugged professional photography tripod. The Gitzo G340 is a workhorse. A capacity of more than 20 pounds and independent legs made it a solid choice. Everything was built from this foundation.
My portable desk is mostly repurposed photography equipment. Try something else; experiment with what you have. Here’s what I use:
Desk Frame (standing and sitting): Gitzo G340 (no center column)
Laptop mount and hood: SKB iSeries 3I-18135SNSC on an ArcaSwiss B1 ball head
Desk: 1x6 pine board supported by 2 Manfrotto super clamps fitted with double ball joint heads fitted with SLR mounting brackets. Whew! That’s a mouthful.
Chair: Helinox Chair Two Rocker
Straw Hat: Don’t laugh! It’s very effective in creating a high-contrast environment paired with the SKB iSeries. Additionally, it contributes to a distraction-free visual environment for my colleagues when we are working together.
Create a Reliable Connection to the Internet
My knowledge of cellular technologies and the industry as a whole has grown by leaps and bounds since first pushing my remote-ability. Some resources I frequently consult are the excellent articles and reviews by Chris Duphne and Cheri Ve Ard at Mobile Internet Resource Center. They make it easy to explore what is going on in the cellular and satellite communications arena in digestible chunks.

Everyone’s data needs are different. Collect some empirical data by keeping records when you experiment. I currently use iStat Menus 6 on my Macs to monitor bandwidth and power usage. Conduct experiments by varying the size of your video during pairing sessions or meetings. Also, turn off all your auto-updates! I run manual checks when I get back into town, hotels, Starbucks, etc.
Consider changes to your normal routine if the numbers seem compelling. For example, I really enjoyed Joe Kutner’s book “Remote Pairing.” He covers the gamut, and there are plenty of low-bandwidth yet high-collaboration techniques explored in the book.
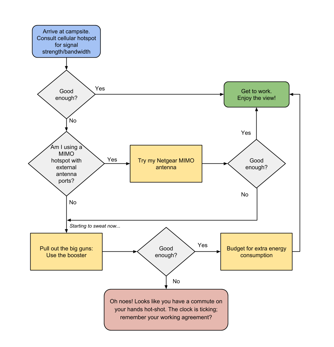
Once you have a monthly data size in mind that is supported by a reasonable sample of your daily work you can start confidently looking into plans. I currently have data-only monthly plans with dedicated cellular hotspots for:
AT&T Connected Car (unlimited 20GB): ZTE Mobley
T-Mobile (6GB): Alcatel Linkzone
Verizon (4GB down to 1GB when not traveling): Verizon Jetpack 7730L
Even the latest state-of-the-art cellular hotspot was not enough on my travels. At some point you are going to have to add some specialty clubs to your bag to squeeze out enough dBm to move that data. I elected to invest in both passive and active cellular signal amplification tooling:
Netgear was offering a passive MIMO antenna at the time that was getting great reviews. Since this antenna requires no extra energy budget, it is the first upgrade I make to my Verizon Jetpack when better signal strength is required. It is highly directional so it does take a little time to orient it to maximize signal strength, but is worth it when the Jetpack isn’t cutting it on its own.
My Drive 4G-X OTR signal booster by weBoost is my Hail Mary play when working on the fringe of cellular service areas. It is designed to be permanently mounted on an RV or semi truck. Eschewing both of those I designed a more portable setup. Again with repurposed photography gear, I leveraged my Manfrotto nano light stand by attaching the external antenna mast via velcro straps to the stand. The signal booster is configured to use a 12V power supply so I dedicated one of my external battery packs during operation. In blustery conditions I just pin the light stand to the planet using extra tent stakes. If elevation is required, and the truck is nearby, I strap the light stand legs to the roof rack, giving me the advantage of higher ground. This booster has saved me from the hassle of a commute on several occasions.
You can only use or boost a signal that is already there. OpenSignal coverage maps have been very accurate for me. Unlike cellular companies’ coverage maps, OpenSignal uses actual data from users who have their app on and reporting. During the planning stages of any trip I always consult their coverage map and it gives me a very good idea of what I may be up against.

Sustainably Providing Energy to Power the Whole Show
This is the part that took the most practice. I don’t feel it’s helpful to go overboard with theory when calculating your power requirements. It certainly isn’t realistic, and you are bound to be disappointed:
“The most that can be expected from any model is that it can supply a useful approximation to reality: All models are wrong; some models are useful. – George Box, “Statistics for Experimenters (2nd Ed.)”
Not being a particularly gifted statistician, I relied heavily on empirical data gathered during real usage to build my model. Again, iStat Menus 6 was my go-to for my MacBook Pro measurements. Also, check the specs of your other supporting equipment, measure where you can, and learn how to calculate power and how it relates to energy. I have recently been enjoying Dave Jones’ EEVBlog. The video “Voltage vs Power vs Energy” is a great succinct discussion of the subject. An effective high-level visual is given at this point in the talk. If you really want to geek out then enjoy the whole episode.

A developer’s day is anything but typical, so the larger the data set the better for determining your needs to create a sustainable system. Here’s how I went about figuring out what would work for me, and it continues to be an ongoing experiment depending on environment and other factors.
My energy storage plans were centered around photovoltaics charging both an auxiliary deep-cycle battery on our truck (fridge, lanterns, bike lights, camera batteries, ham radio batteries, etc.) and the external lithium ion batteries used to power my MiFis, laptop and other ancillary devices. Considering we were spending all of our time on the Colorado Plateau, I was dedicated to making a 100% solar solution work for our needs. Since we expected not to be reliant on the grid for our camping and computing needs for at least five days at a time, it was essential not to risk draining our primary truck battery. It remained solely for starting the engine, and the auxiliary was isolated from the system except during charging from the vehicle’s alternator.


Energy needs for our camping activities were supported with the following equipment:
Battery: Auxiliary deep cycle battery (Optima YellowTop) mounted in the engine compartment
Charging
45 W Photovoltaic and matched solar controller from Real Goods
Stock alternator used when vehicle is running
Battery management: Battery manager DIY kit (National Luna)
DIY charging station
Voltmeter to monitor the auxiliary battery
2 x 5V USB ports
1 x 12V cigarette lighter socket
Energy needs for my work were supported with with the following equipment:
Batteries
3 x 72 Wh Lithium-ion (Voltaic Systems V72)
1 x 10200 mAh power bank external battery
Charging
Voltaic Systems 20 W folding photovoltaic
Voltaic Systems 17 W rigid photovoltaic
I really loved making this system work! There are challenges, like no sun or diminished sun due to forest fires—yes, we had to deal with that, but it was thoroughly satisfying when a work week would go by and I had done it without plugging in.
My recommendation is the same for software development—take baby steps. Experiment all you can. Start by just tracking how long your laptop battery lasts on average. Next, hypothesize what you need for external battery support to make up the deficit if there is any. Did that work? Need another battery? Make adjustments until you consistently have the energy available that you need.
Now, work on making it sustainable assuming you are going off the grid with your equipment. Can you charge your external battery while it powers your laptop? Most likely you will still be running a deficit. Let that drive what you need next. Perhaps, another battery charging while your other external is powering the laptop. Getting through the first day is good but what about day two? What is the status of your energy stores? Figure that out and then it’s a matter of lather, rinse, and repeat, as my linear algebra professor used to say. Build in some redundancy to minimize the downtime from imminent equipment failure or environmental deviations. I love solving this stuff. Hopefully, you will embrace the wisdom it provides also.

Get on the Road to Find Out
Working effectively in the backcountry is a very attainable goal. As with most things that add value to your life, it takes research, practice, and discipline to do well. However, once the foundations are in place to practice your profession out-of-doors, you will find more opportunities to use your newfound superpowers in the not-so-extreme environments that you are more likely to encounter in your daily life (a nice day in the park, soccer practice, internet hiccup at your traditional remote workspace, and more). Heck, you may just decide to pack up everything and stay outside. That would be excellent, too. Have fun!


